OrCAD Capture로 회로 설계를 하면 결과 파일로 .DNS 파일이 생성되며, 그래픽정보가 담긴 파일이 생성된다.
이를 텍스트편집기로 열면 깨져 나온다.


이 OLB 파일을 XML 파일로 변환하여 해당 내용물들을 다른사람들에게 공유, 전달 할 수 있다.
XML파일이란?
XML(Extensible Markup Language)은 W3C에서 개발된, 다른 특수한 목적을 갖는 마크업 언어를 만드는데 사용하도록 권장하는 다목적 마크업 언어이다. XML은 SGML의 단순화된 부분집합으로, 다른 많은 종류의 데이터를 기술하는 데 사용할 수 있다. XML은 주로 다른 종류의 시스템, 특히 인터넷에 연결된 시스템끼리 데이터를 쉽게 주고 받을 수 있게 하여 HTML의 한계를 극복할 목적으로 만들어졌다.
XML - 위키백과, 우리 모두의 백과사전
위키백과, 우리 모두의 백과사전. XML(Extensible Markup Language)은 W3C에서 개발된, 다른 특수한 목적을 갖는 마크업 언어를 만드는데 사용하도록 권장하는 다목적 마크업 언어이다. XML은 SGML의 단순화
ko.wikipedia.org
<< DSN 파일 확인 하기 >>
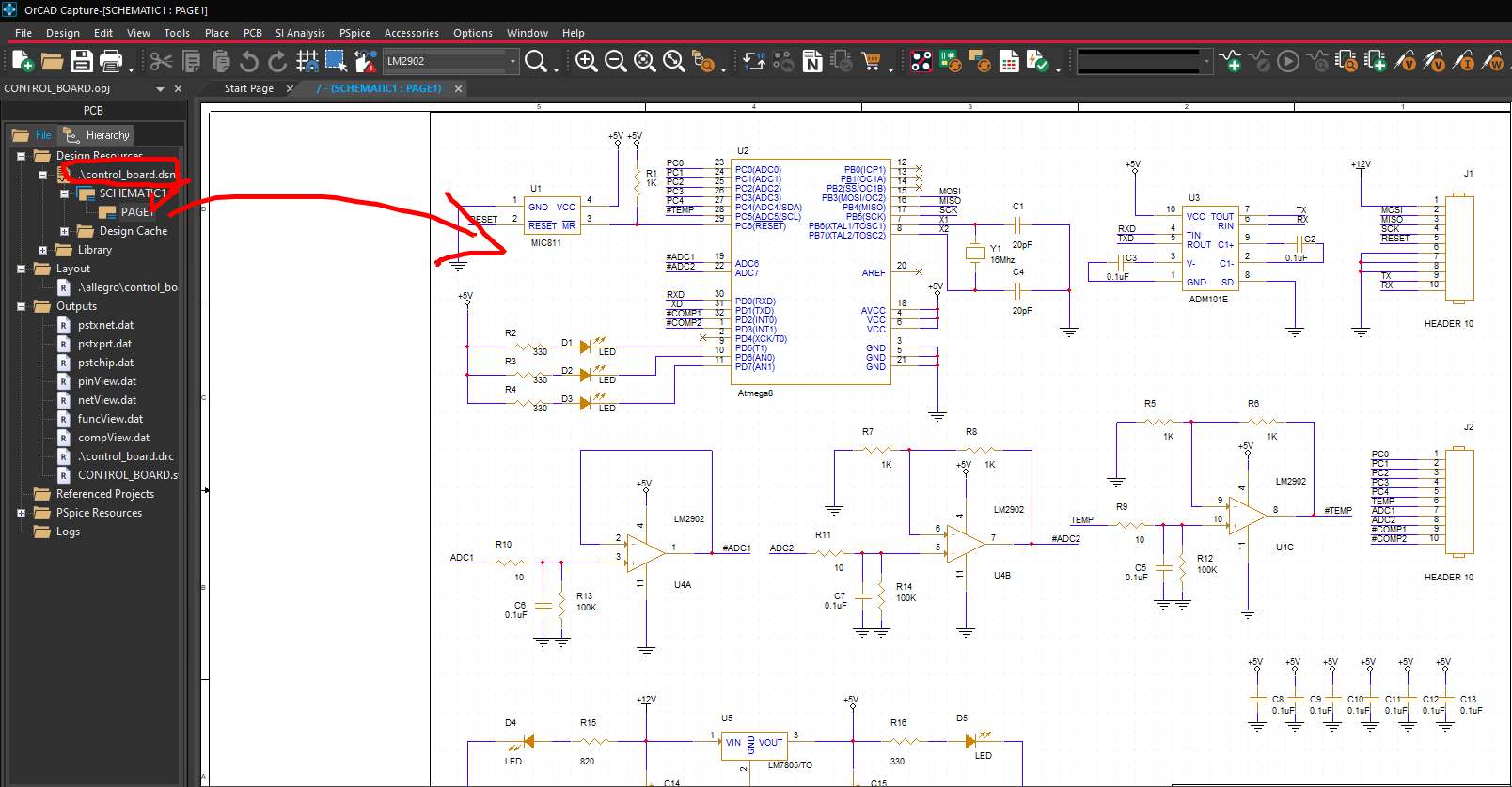
OrCAD Capture 실행 - File - Open - Design, .DSN파일 열기 하면


해당 설계 Design 파일을 확인 할 수 있다.

<< DSN 파일 XML로 Export 하기 >>
1. File - Export - Design XML

2. OLB파일의 경로를 찾고 넣는다.

3. 출력할 XML 파일명을 지정, Default로 OLB파일과 동일하게 되어있다.

4. 그러면 해당 디렉터리에 xml 파일이 생성된다.

OLB파일과 달리 텍스트 편집기로 열어 확인할 수 있다.

<< XML 파일을 OLB로 Import 하기 >>
1. File - Import - Design XML

2. .xml 파일 선택

3. import후의 DSN 파일명 지정 (여기서는 테스트로 modifiedDesign.DSN 로 지었다.)

4. 해당 DSN파일이 생성되었다.

이 파일을 열어본다. (결과 테스트)
자동으로 새 프로젝트를 생성하라는 팝업 창이 뜨고, 실행하면 된다. OrCAD Capture DSN파일은 프로젝트파일 (.opj)과 함께 이뤄야 한다.


아래 영상을 참고
www.youtube.com/watch?v=_EwHtf1rX9M
(라이브러리 파일 olb 파일 xml import/export 아래 참고)
ansan-survivor.tistory.com/572
[CAPTURE] OrCAD Capture 라이브러리 파일(.olb 파일) xml 파일로 변환, xml파일 import / export 하기
OrCAD Capture로 라이브러리를 생성하면 .olb 파일으로 그래픽정보가 담긴 파일이 생성된다. 라이브러리를 만드는 방법 아래 참고 ansan-survivor.tistory.com/144?category=384544 OrCAD Capture 심볼 만들기 - A..
ansan-survivor.tistory.com