OrCAD PCB 또는 Allegro PCB로 제작한 설계도면을 쉽게 열고 확인할 수 있는 무료 뷰어를 다운로드 할 수 있다.
방법은 아래 참고.
https://ansan-survivor.tistory.com/735
[PCB Editor] OrCAD / Allegro PCB 무료 뷰어 다운로드 (OrCAD PCB Free viewer / Allegro PCB Free viewer)
OrCAD PCB / Allegro PCB Free viewer를 설치할 수 있는 링크다. https://www.cadence.com/ko_KR/home/tools/pcb-design-and-analysis/allegro-downloads-start.html Allegro Downloads Allegro®/OrCAD® FREE Ph..
ansan-survivor.tistory.com
* 라이센스 유저는 Hotfix를 업그레이드 하는 것만으로도 최신버전의 free viewer로 업데이트 된다.
OrCAD PCB 17.4 버전이 최신으로 업데이트 되면서 Free viewer또한 좀더 세분화 하여 컨트롤 할 수 있도록 업그레이드가 되었다. (아래 영상)
https://www.youtube.com/watch?v=_n4bm7BevSY
업그레이드 된 사항은 아래와 같다.
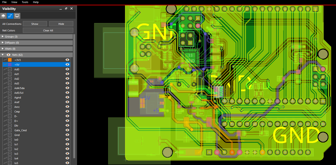
(PCB보드 import 후 뷰어 처음 화면)

1. 선택할 수 있는 항목 필터



2. 선택 항목의 속성 보기
아래와 같이 항목 선택 후, 우측의 탭을 누르면 해당 항목이 갖고있는 각종 속성이 나온다.
속성 탭은 NET를 선택해야 나온다.



3. 어떤 .pad 파일로 만들어졌는지 표기 됨.

4. 하단 탭의 NET을 클릭 후, 아무 NET를 선택하면 해당 항목들이 하이라이트 됨

5. 필요한 경우 특정 NET의 색을 바꿀 수 있음



6. 특정 Net를 하이라이트 시킬 수 있음


7. Layer의 색상 정보를 켜고 끌 수 있음

전부켜거나, 전부 끌 수 있음

8. 나머지 각종 실크데이터, Text, Assembly 등 아래 항목에서 켜고 끄기 컨트롤 가능

9. Top면 Bottom면 변경하여 보기 가능


10. 그 외 Shadow모드 (특정 부분만 강조하게), 전체 색 밝기 조절 등등 조절 가능

'Cadence Tool > Orcad Capture | Allegro PCB' 카테고리의 다른 글
| [PCB Editor] Cadence Allegro PCB 리눅스(CentOS 7) 설치 (2) | 2022.03.22 |
|---|---|
| [PCB Editor] OrCAD / Allegro PCB 배선, Via, Shape 복사 붙여넣기 (copy paste) (5) | 2022.03.16 |
| [PCB Editor] OrCAD / Allegro PCB IPC-2581 FAB, Assembly 데이터 출력하기 (xml출력) (0) | 2022.03.16 |
| [PCB Editor] OrCAD/Allegro PCB Editor 17.4버전 17.2버전 자동 호환 시키기 (0) | 2022.03.16 |
| [PCB Editor] OrCAD / Allegro PCB ODB++ 데이터 추출하기 (0) | 2022.03.10 |